Active Shooter Incident Management Checklist.

C3 Pathways Active Shooter Checklist Official mobile app

ASIM Checklist for law enforcement, fire, and EMS.

Official ASIM Checklist mobile app

Download it for FREE today.*

*App includes Copyrighted work of C3 Pathways, Inc. You must receive WRITTEN PERMISSION from C3 Pathways to use it.

App Screenshots

The Active Shooter Incident Management Checklist™ is designed for basic complexity through moderate complexity Active Shooter Events for law enforcement, fire, and EMS responders. The ASIM Checklist lays out responsibilities from the first arriving law enforcement officer through follow-on officers, fire and EMS responders, and supervisors. The ASIM Checklist identifies essential tasks to perform and sequences them in a logical order.

The ASIM Checklist is suitable for most communities, but each agency must evaluate if the Checklist is appropriate for their community, their staffing, and their risk.

Additional Information

This application is an electronic version of the paper Active Shooter Incident Management Checklist™ published on the C3 Pathways web site, where additional information is available.

Obtaining Copyright Usage Permission

Use of the Active Shooter Incident Management Checklist™ requires authorization and written permission. There is NO CHARGE to use the Checklist (yes, IT IS A FREE, Checklist; no cost), BUT you must receive WRITTEN PERMISSION from C3 Pathways to use it.

There is a quick and simple form on the web site that will immediately email you Copyright Permission after you submit.

How to Use

The ASIM Checklist is sequenced based on arrival of resources.

  • The entry point of the Checklist is labeled  START HERE  and denoted with a gold dashed line around it.
  • Touch an item ONCE to complete (check mark)
  • Touch an item TWICE to defer (red circle)
    • Display deferred list by touching icon upper-right of screen
  • Navigate to a sub checklist by touching a LINKED ITEM
  • Menu options
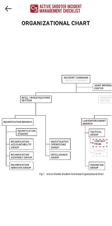
    • View Organizational Chart
    • Table of Contents
    • Start Over
    • Contact Info

Caution

Users are CAUTIONED that the statements contained herein may not be relevant or appropriate for their agency or region. Any new procedure or procedural change should be validated locally PRIOR TO ADOPTION. Please refer to the full text of the Copyright Clearance form for detailed requirements for using the Active Shooter Incident Management Checklist.


Top

We offer the best in Active Shooter Incident Management courses